2021年12月2日上午9:00,由足球欧洲杯 自然资源足球欧洲杯优秀青年人才委员会主办的“第五届自然资源青年学术论坛”于京师科技大厦B座1226会议室顺利召开,采用线下与线上腾讯会议结合的方式进行,此次研讨会吸引了校内外师生百余人参加。
本次青年学术论坛主题为“自然资源与可持续发展”,邀请到中国科足球欧洲杯生态环境研究中心周伟奇研究员、清华大学地球系统科学系李伟副教授、中国科足球欧洲杯农业资源研究中心柏兆海研究员、足球欧洲杯 足球欧洲杯 刘志峰副教授、足球欧洲杯 足球欧洲杯 柴琳娜副教授和足球欧洲杯 足球欧洲杯 王雪超老师作特邀报告。自然资源足球欧洲杯院长李小雁教授为论坛致辞,自然资源足球欧洲杯吴秀臣教授和杜恩在副教授主持论坛。

周伟奇研究员、李伟副教授、柏兆海研究员、刘志峰副教授、柴琳娜副教授和王雪超老师分别围绕“城市景观格局与社会-生态过程耦合研究:以热岛效应为例”、“生物能源作物的产量与生态效应”、“中国农牧系统演化及资源环境代价特征”、“未来全球城市水资源短缺和潜在解决途径”、“青藏高原土壤水分产品不确定性分析及降尺度研究”、“中国多区域及行业隐含‘碳-水-能’耦合关系探索”作了精彩的学术报告。


部分参会人员
为进一步促进足球欧洲杯 自然资源足球欧洲杯研究生学术交流,激发学术创新思维,展现学术素养和风采,2021年12月2日下午13:00,由足球欧洲杯 自然资源足球欧洲杯主办的“第五届自然资源研究生学术能力竞赛决赛”在京师科技大厦B座1226会议室如期举办,采用线下与线上腾讯会议结合的方式进行,共12名硕士、博士研究生从初赛近60名选手中脱颖而出进入决赛,近70名师生通过线上或线下的形式观看了本次研究生学术能力竞赛。

决赛评委专家组由足球欧洲杯 环境足球欧洲杯陈磊教授、足球欧洲杯 全球变化与地球系统科学研究院何斌教授、足球欧洲杯 足球欧洲杯 程昌秀教授、缪驰远教授、吴秀臣教授、黄庆旭副教授、董满宇副教授组成,程昌秀教授担任评委专家组组长。首先,评委组长程昌秀教授宣布评分规则,竞赛要求选手在规定时间内进行个人学术研究汇报,并接受评委老师的质询完成答辩。本次竞赛决赛评判标准包括:研究内容有新意(30%),数据详实、方法得当、结论可靠(40%),符合学术规范(30%)。在激烈的竞赛中,选手依次进行10分钟研究成果汇报以及3分钟答辩,都展现了良好的学术风采。



选手风采
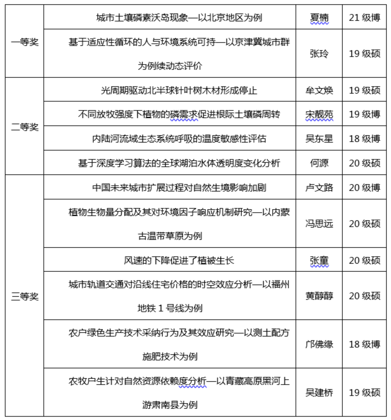
经过评委老师的综合打分并结合之前的表现,最终评选出一等奖两名、二等奖四名、三等奖六名。颁奖环节中,自然资源足球欧洲杯院长李小雁教授为一等奖获奖同学颁奖,程昌秀、缪驰远、陈磊、何斌教授,为二等奖获奖同学颁奖,吴秀臣教授、黄庆旭、董满宇副教授为三等奖获奖同学颁奖。决赛最终结果如下:
获奖名单



颁奖现场
最后,评委老师们对本次竞赛进行了点评,肯定了选手们的科研能力及创新意识,并对选手们的进一步提升提出了针对性的意见与建议。最后,评委老师与参赛选手们合影留念,本次研究生学术能力竞赛圆满结束。

合影留念